Barański Marek Z. < Szymanowska Zygmunta < Dmochowska Zofia < Mendygrał Stanisława < Mendygrał Franciszek < Mendygrał Andrzej < Mendygrał Piotr < Mędygrał Kacper < Mędygrał Stanisław
Nazwisko Mędygrał należy do tych nazwisk, które od razu przyciągają uwagę. Jest rzadkie, nieoczywiste i trudne do jednoznacznego objaśnienia. Nic więc dziwnego, że rodzi pytania o swoje pochodzenie: czy jest nazwiskiem rodzimym, czy może zostało kiedyś przyniesione z zewnątrz, a może po prostu zmieniało swoją formę w toku dziejów. Właśnie te pytania prowadzą do postaci Stanisława Mędygrała z Woli Miedniewskiej — najstarszego znanego przedstawiciela rodu, od którego zaczyna się źródłowo uchwytna historia mazowieckiej linii Mędygrałów. Co istotne, już w najstarszych zapisach dotyczących samego Stanisława obok formy Mędygrał pojawiają się inne warianty tego nazwiska: Mendygrał oraz zlatynizowane Mendigrau. W kolejnych pokoleniach to właśnie wariant Mendygrał staje się coraz częstszy, a materiał metrykalny przynosi również dalsze oboczności i formy pokrewne.
Warianty, frekwencja i rozmieszczenie nazwiska
Współczesne dane pokazują, że nazwisko Mędygrał i jego najbliższe warianty należą do rzadkich. W rejestrze PESEL, udostępnionym w ramach Otwartych Danych, na początku 2026 roku forma Mędygrał była noszona przez 102 osoby, Mendygrał przez 157, Medygrał przez 163, a Mendrygał przez 82. Najczęstsza była natomiast forma Mędrygał, notowana przy 232 osobach. Już sam ten fakt pokazuje, że mamy do czynienia nie z jedną odosobnioną pisownią, lecz z zespołem bliskich sobie form, które w badaniach genealogicznych i metrykalnych warto rozpatrywać łącznie. Z językowego i genealogicznego punktu widzenia zasadne wydaje się jednak odróżnienie co najmniej dwóch bliskich sobie grup: Mędygrał / Medygrał / Mendygrał oraz Mędrygał / Mendrygał. Odróżnia je obecność dwóch różnych układów spółgłoskowych — -dy- i -dry-. W praktyce kancelaryjnej dawne metryki potrafią jednak zacierać granicę między nimi, a w aktach dotyczących tej samej rodziny mogą pojawiać się zapisy należące do obu grup. Wiele wskazuje na to, że właśnie z taką sytuacją mamy do czynienia w aktach metrykalnych parafii pw. św. Stanisława BM w Wiskitkach, do której należeli mieszkańcy wspomnianej Woli Miedniewskiej.
Surowe dane z rejestru PESEL, jak i te uporządkowane według województwa zameldowania na pobyt stały, dają dobry obraz tego, jakie warianty nazwiska funkcjonują współcześnie, gdzie koncentruje się ich występowanie i które z nich mają dziś znaczenie podstawowe. Nie mogą jednak same w sobie rozstrzygać ani o etymologii nazwiska, ani o pierwotnym pochodzeniu konkretnej linii rodzinnej.
Szczególnie interesujący jest rozkład geograficzny poszczególnych form. Mendygrał występuje dziś przede wszystkim na Mazowszu. Z kolei forma Mędygrał jest najsilniej obecna w województwie podkarpackim, choć pojawia się również zauważalnie na Mazowszu. Jeszcze wyraźniej południowo-wschodni charakter mają formy Medygrał oraz Mędrygał, które skupiają się głównie w województwie podkarpackim (Tab. 1).

Tab. 1. Wykaz najczęstszych wariantów męskich i żeńskich nazwisk Mędygrał lub Mędrygał występujących w rejestrze PESEL według województwa zameldowania na pobyt stały (stan na 20.01.2026). Nazwiska z pojedynczą liczbą wystąpień oraz dane dotyczące osób zmarłych nie zostały uwzględnione w zestawieniu (źródło: Otwarte Dane).
Co istotne, niektóre różnice widoczne we współczesnym rozmieszczeniu tych nazwisk nie wydają się zjawiskiem nowym. Potwierdza to również materiał pochodzący z dostępnych online baz akt metrykalnych z ziem polskich do 1825 roku, dostępnych na portalu Polskiego Towarzystwa Genealogicznego. Także on pokazuje wyraźne zróżnicowanie regionalne badanych form. W grupie Mędygrał / Medygrał / Mendygrał najwięcej poświadczeń pojawia się na obszarze dzisiejszego Mazowsza, przy wyraźnie słabszej obecności na Podkarpaciu oraz pojedynczym wpisie na terenie współczesnego województwa łódzkiego. Z kolei grupa Mędrygał / Mendrygał jest najsilniej zakorzeniona na Podkarpaciu, podczas gdy na Mazowszu poświadczona jest znacznie rzadziej, a w Małopolsce i na Śląsku występuje jedynie śladowo (Tab. 2).

Tab. 2. Wykaz poświadczeń metrykalnych do 1825 roku w odniesieniu do dwóch grup nazwisk: Mędygrał / Medygrał / Mendygrał oraz Mędrygał / Mendrygał (źródło: Polskie Towarzystwo Genealogiczne).
Powyższe zestawienie ma charakter orientacyjny, ponieważ opiera się wyłącznie na materiale zachowanym, zdigitalizowanym i obecnie dostępnym online. Nie obejmuje więc wszystkich dawnych akt metrykalnych. Mimo tego ograniczenia rysują się w nim wyraźnie co najmniej dwa skupiska regionalne – Mazowsze i Podkarpacie – odpowiadające obu omawianym grupom nazwiskowym, widoczne już na przełomie XVIII i XIX wieku. Co ciekawe, w przypadku formy Mędrygał pojedyncze poświadczenia małopolskie sięgają jeszcze drugiej połowy XVII wieku. W kontekście niniejszego artykułu szczególnie istotny jest jednak fakt, że w badanym okresie formy Mędygrał i Mendygrał pojawiają się na Mazowszu wyłącznie w obrębie parafii Wiskitki, przede wszystkim zaś we wsi Wola Miedniewska, co sugeruje, że w tym przypadku mogą odnosić się do tej samej lokalnej linii rodzinnej.
Warto dodać, że oprócz pięciu podstawowych form — Mędygrał / Medygrał / Mendygrał oraz Mędrygał / Mendrygał — spotyka się również warianty rzadsze (Tab. 3). Nie wszystkie należy jednak traktować jako równorzędne historyczne postaci tego samego nazwiska. Część z nich można wyjaśniać lokalną wymową, niestabilną ortografią dawnych zapisów albo przystosowaniem do pisowni pozbawionej polskich znaków diakrytycznych.

Tab. 3. Wykaz znanych i rzadszych wariantów nazwiska Mędygrał lub Mędrygał. Dane liczbowe dotyczą osób żyjących występujących w rejestrze PESEL (stan na 20.01.2026). Nazwiska z pojedynczą liczbą wystąpień oraz dane dotyczące osób zmarłych nie zostały uwzględnione w zestawieniu (źródło: Otwarte Dane).
Dobrym przykładem formy wtórnej jest Mondygrał, która we współczesnych danych pojawia się bardzo rzadko. W przypadku jednej z gałęzi rodziny wywodzącej się z Woli Miedniewskiej nie jest to wariant dawny, lecz rezultat urzędowej zmiany nazwiska z Mendygrał na Mondygrał, dokonanej – zgodnie z przekazami rodzinnymi – na przełomie lat 40. i 50. XX wieku. Podobnie wtórny charakter mogła mieć zmiana z Mendygrał na Medygram, poświadczona w dwudziestoleciu międzywojennym i dotycząca najprawdopodobniej odrębnej linii (Woźniak 2016: 130).
Z genealogicznego punktu widzenia oznacza to, że nie każda podobnie brzmiąca forma musi być świadectwem odrębnej, dawnej linii nazwiskowej. Część z nich stanowi raczej późne przekształcenia administracyjne lub graficzne, które należy odróżnić od starszych wariantów spotykanych w metrykach.
Etymologia nazwiska
Niezależnie od błędów zapisu i późniejszych przekształceń nazwiska, pozostaje pytanie zasadnicze: czy nazwisko Mędygrał ma pochodzenie obce, czy raczej rodzime? W rodzinnej pamięci zachowały się opowieści o możliwych austro-węgierskich korzeniach rodu. Jest to hipoteza interesująca, jednak na obecnym etapie badań nie znajduje ona potwierdzenia w znanych źródłach. Najstarsze uchwytne ślady rodziny prowadzą bowiem nie do środowiska migrantów ani do przybyszów o wyraźnie obcym nazwisku, lecz do polskiej, rzymskokatolickiej rodziny chłopskiej osiadłej w Woli Miedniewskiej i notowanej w księgach parafii Wiskitki przynajmniej od połowy XVIII wieku. Bezpieczniej więc traktować tę opowieść jako element rodzinnego przekazu niż jako fakt historyczny potwierdzony źródłowo.
Nazwisko Mędygrał ani jego najbliższe warianty nie zostały odnotowane jako osobne hasła w słownikach historyczno-etymologicznych poświęconych nazwiskom używanym przez Polaków (Rymut 1991; Kowalik-Kaleta et al. 2007). Nie oznacza to jednak, że jego budowa pozostaje odosobniona w dawnym materiale językowym. Wspomniane publikacje zawierają formy pokrewne, które pozwalają lepiej uchwycić możliwe tło analizowanego nazwiska (Tab. 4).

Tab. 4. Wybrane formy porównawcze ze słowników historyczno-etymologicznych i ich możliwe pola znaczeniowe w odniesieniu do nazwisk z grup Mędygrał / Medygrał / Mendygrał oraz Mędrygał / Mendrygał (na podstawie: Rymut 1991; Kowalik-Kaleta i in. 2007).
Z jednej strony są to dawne formy typu Mądo / Mędo oraz Mądro / Mędro, wiązane ze staropolskimi wyrazami oznaczającymi „jądro”. Z drugiej strony pojawia się odrębny zespół nazwisk, takich jak Mądry, Mędrek, Mędrzych czy Mędrzyk, odnoszonych do człowieka rozumnego, przemądrzałego albo uchodzącego za zbyt pewnego własnego rozumu. Zebrane przykłady nie pozwalają definitywnie rozstrzygnąć etymologii badanego nazwiska, ale pokazują, że jego budowa mieści się w rodzimych modelach antroponimicznych poświadczonych w polszczyźnie historycznej. Pozwala to ostrożnie przyjąć, że nazwisko ma najpewniej rodzimy, słowiański charakter i należy do grupy nazwisk odapelatywnych, czyli utworzonych od wyrazów pospolitych. Można przypuszczać, że wyrosło z dawnego przezwiska odnoszącego się do cech osoby, sposobu zachowania, wykonywanego zajęcia albo jej społecznego postrzegania.
W przypadku grupy Mędygrał / Medygrał / Mendygrał najbardziej naturalna interpretacja łączy pierwszy człon nazwiska ze staropolskim czasownikiem mędzić, oznaczającym marudzić, guzdrać się, ociągać się albo nużyć, a drugi z czasownikiem grać. W takim ujęciu nazwisko mogło pierwotnie funkcjonować jako przezwisko osoby o charakterystycznym sposobie bycia — kogoś, kto „mędził i grał”, czyli ociągał się, narzekał albo nużył innych podczas gry, śpiewu czy wykonywania określonej czynności. Jest to wyjaśnienie semantycznie przekonujące, dobrze wpisujące się w dawny model przezwisk opisujących zachowanie.
Nie można jednak wykluczyć także innych interpretacji. Jedna z nich wiąże pierwszy człon nazwiska z wyrazem mendyk, odnoszonym do człowieka ubogiego, żebraka lub osoby znajdującej się na marginesie społecznym. W takim ujęciu nazwisko mogło mieć początkowo charakter przezwiska społecznego, a więc określenia związanego bardziej ze statusem niż z cechą indywidualną. Hipoteza ta pozostaje możliwa, choć trudniejsza do udowodnienia i słabiej zakorzeniona w samym materiale nazwiskowym.
W odniesieniu do grupy Mędrygał / Mendrygał warto z kolei odnotować — obok znaczeń związanych ze wspomnianymi wyrazami mądry, mędrzyk czy mędrek — jeszcze jeden trop, prowadzący do wyrazu madrygał, oznaczającego dawną formę muzyczną lub pieśniową. Na tej podstawie można przypuszczać, że przynajmniej część form należących do tej grupy mogła mieć związek z muzyką, śpiewem albo dawnym repertuarem religijnym czy świeckim. Również i ten trop pozostaje jednak hipotezą, a nie rozstrzygniętym wyjaśnieniem.
Na obecnym etapie badań nie sposób więc wskazać jednej etymologii jako całkowicie pewnej. Najrozsądniej przyjąć, że Mędygrał / Medygrał / Mendygrał jest nazwiskiem o rodzimym charakterze, ukształtowanym zapewne jako dawne przezwisko, którego dokładne znaczenie pierwotne pozostaje dziś niejednoznaczne. Zarazem nie ma wystarczających podstaw, by automatycznie utożsamiać z nim wszystkie formy z grupy Mędrygał / Mendrygał, choć w praktyce kancelaryjnej dawne metryki mogły zacierać granice między obiema grupami.
Wszystko to stanowi ważne tło językowe i historyczne, ale właściwa opowieść genealogiczna zaczyna się dopiero tam, gdzie pojawia się pierwszy źródłowo uchwytny przedstawiciel rodziny. W przypadku mazowieckiej gałęzi rodu jest nim Stanisław Mędygrał, którego życie da się częściowo odtworzyć dzięki zachowanym XVIII-wiecznym księgom parafii rzymskokatolickiej pw. św. Stanisława BM w Wiskitkach.
Wieś Wola Miedniewska i parafia Wiskitki
Wola Miedniewska jest dziś niewielką wsią w gminie Wiskitki, w powiecie żyrardowskim, w województwie mazowieckim (Ryc. 1). Jej historia sięga jednak czasów znacznie wcześniejszych. Źródła wskazują, że w drugiej połowie XVI wieku była to wieś królewska położona w ziemi sochaczewskiej dawnego województwa rawskiego. W XIX wieku miejscowość wchodziła w skład dóbr Guzów; Słownik geograficzny Królestwa Polskiego notował, że w 1827 roku znajdowało się tu 41 domów i 323 mieszkańców.
Ryc. 1. Współczesny widok z lotu ptaka na Wolę Miedniewską i okolice (źródło: Jacek Wydrzyński)
Sama nazwa „Wola” nie jest przypadkowa. W dawnej Polsce oznaczała zwykle nową osadę lokowaną na warunkach wolnizny, a więc czasowego zwolnienia osadników z części świadczeń. Był to szeroko rozpowszechniony model organizacji osadnictwa, stosowany przy zakładaniu nowych wsi lub ich odgałęzień. W przypadku Woli Miedniewskiej nazwa sugeruje zapewne związek z pobliskimi Miedniewicami (Ryc. 2), choć nie musi oznaczać, że wszyscy pierwsi osadnicy pochodzili właśnie stamtąd. Prawdopodobne wydaje się jednak, że nowa osada została wydzielona z terenu starszej wsi.

Ryc. 2. Fragment Topograficznej karty Królestwa Polskiego wykonanej w 1839 roku i przedstawiającej Wolę Miedniewską, Miedniewice, Wiskitki i okolice (źródło: Biblioteka Uniwersytecka im. Jerzego Giedroycia w Białymstoku).
Warto dodać, że Miedniewice od końca XVII wieku zaczęły pełnić funkcję ponadlokalnego ośrodka religijnego, związanego z kultem Świętej Rodziny. Według miejscowej tradycji początkiem tego kultu był niewielki drzeworyt przedstawiający Jezusa, Maryję i Józefa przy wspólnym stole (Ryc. 3), kupiony w 1674 roku na odpuście w Studziannej przez gospodarza Jakuba Trojańczyka i zawieszony w jego stodole. Choć był to jedynie skromny obrazek dewocyjny — kopia studziańskiego wizerunku — szybko zaczął otaczać go miejscowy kult, podsycany opowieściami o nadzwyczajnych znakach i łaskach. Z czasem wokół tego wizerunku rozwinęło się sanktuarium: najpierw z drewnianą kaplicą i klasztorem reformatów, a następnie z okazałą barokową świątynią, która przetrwała do naszych czasów i do dziś pozostaje najważniejszym elementem miejscowego zespołu sanktuaryjno-klasztornego (Ryc. 4). Na stronie poświęconej Sanktuarium Matki Bożej Świętorodzinnej w Miedniewicach udostępniono wirtualny spacer po tym zabytkowym zespole. Jako lokalną ciekawostkę można dodać, że z Miedniewicami związany był również Zbigniew Religa — wybitny kardiochirurg i polityk.

Ryc. 3. Drzeworyt 50×50 cm czczony w Miedniewicach, przedstawiający Świętą Rodzinę: Jezusa, Maryję i Józefa przy wspólnym stole (źródło: Radio Niepokalanów).

Ryc. 4. Widoki na zespół i wnętrza Sanktuarium Świętej Rodziny w Miedniewicach (źródło: Sanktuarium Świętej Rodziny w Miedniewicach).
Dla rekonstrukcji dziejów rodziny Mędygrałów kluczowe znaczenie mają jednak nie Miedniewice, lecz Wiskitki, które należą do najstarszych osad tej części Mazowsza (Ryc. 5). Pierwsza pewna wzmianka o nich pochodzi z 1221 roku, kiedy książę mazowiecki Konrad wystawił tu dokument dla klasztoru w Czerwińsku. Można przypuszczać, że już wówczas istniał tu książęcy dwór lub niewielki gródek, związany z pobytami władcy i polowaniami w okolicznych lasach. Z czasem Wiskitki rozwinęły się w ważny punkt na mapie książęcego Mazowsza, odwiedzany także przez późniejszych królów polskich.

Ryc. 5. Plan pomiarowy gruntów miasta Wiskitki z 1803 roku (źródło: Archiwum Akt Dawnych).
Wraz z rozwojem osady rosło znaczenie miejscowej parafii. Jej początki, podobnie jak dzieje całej osady, sięgają średniowiecza, a obecny murowany kościół wzniesiono w drugiej połowie XVI wieku (Ryc. 6). Przez pewien czas Wiskitki miały nawet prawa miejskie, choć później je utraciły. Mimo wojen i zniszczeń miejscowość zachowała jednak swoją rolę jako centrum życia religijnego i lokalnego punktu odniesienia dla okolicznych wsi.

Ryc. 6. Kościół parafialny w Wiskitkach, w którego księgach metrykalnych zachowały się najstarsze ślady rodziny Mędygrałów (źródło: Parafia pw. św. Stanisława BW w Wiskitkach).
To właśnie w Wiskitkach przez pokolenia zapisywano chrzty, śluby i zgony mieszkańców Woli Miedniewskiej — również członków rodziny Mędygrałów. Dlatego z genealogicznego punktu widzenia Wiskitki okazały się miejscem najważniejszym: to tam zachowały się najstarsze księgi metrykalne, spisywane po łacinie, dzięki którym można dziś odtwarzać dzieje tej rodziny sprzed blisko 300 lat.
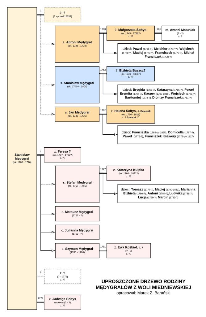
Najstarsi Mędygrałowie w Woli Miedniewskiej
W zasobach genealogicznych dotyczących parafii Wiskitki nazwisko w wariantach Mędygrał / Mendygrał pojawia się wielokrotnie. Zachowane i publicznie dostępne indeksy z lat 1754-1922 wskazują jego obecność w Woli Miedniewskiej i okolicznych wsiach co najmniej od połowy XVIII wieku, co wzmacnia tezę o lokalnym zakorzenieniu rodu. Nie wszystkie osoby wymienione w najstarszych zachowanych aktach można jednak bezpiecznie powiązać ze sobą i określić ich pokrewieństwa. W źródłach występuje bowiem kilka rodzin noszących to nazwisko, których męscy przedstawiciele mogli być braćmi, kuzynami albo należeć do dwóch lub więcej blisko spokrewnionych gałęzi. Dodatkową trudność stanowi niepełność danych dotyczących wieku i długości życia poszczególnych osób, a także powtarzanie się tych samych imion w obrębie jednego pokolenia lub sąsiednich generacji.
Do najwcześniej uchwytnych przedstawicieli rodu należą przede wszystkim: Stanisław (ok. 1700 – 1800), Antoni (ok. 1738 – 1778), Jan (ok. 1745 – 1775) oraz Stefan Mędygrał (ok. 1755 – 1795). Ich wzajemne relacje rodzinne pozostają jednak niepewne. Nie można wykluczyć, że Stanisław, Antoni, Jan i Stefan byli blisko spokrewnieni, ale na obecnym etapie badań hipoteza ta nie znajduje jeszcze wystarczającego potwierdzenia źródłowego.
Nierozstrzygnięty pozostaje także rzeczywisty wiek samego Stanisława. Informację o około 100 latach, podaną w lakonicznym akcie jego zgonu z 5 marca 1800 roku, należy traktować ostrożnie (Ryc. 7). Choć osiągnięcie takiej długości życia nie było niemożliwe, w realiach XVIII-wiecznej wsi wydaje się mało prawdopodobne, a akty zgonu osób starszych często zawierały dane przybliżone lub zawyżone.

Ryc. 7. Akt zgonu Stanisława Mędygrała z 1800 roku, stanowiący część archiwum parafialnego w Wiskitkach. Zapis określa go jako senex, czyli starca lub człowieka sędziwego, zmarłego w Woli Miedniewskiej w wieku około 100 lat, i informuje o pochówku na cmentarzu po stronie północnej, zapewne na terenie klasztoru w Miedniewicach (źródło: Metryki GenBaza).
Niezależnie jednak od tych wątpliwości to właśnie od Stanisława zaczyna się genealogicznie uchwytna historia mazowieckiej rodziny Mędygrałów. Na obecnym etapie badań nie da się jeszcze odpowiedzieć na wszystkie pytania dotyczące jego życia: nie znamy imion jego rodziców, nie wiemy dokładnie, kiedy się urodził, ile razy był żonaty, ile miał dzieci ani czy wszyscy przypisywani mu potomkowie rzeczywiście należą do jednej linii. Zachowane akty metrykalne z okresu jego życia są lakoniczne i sporządzone po łacinie. Zawierają zazwyczaj jedynie imię, nazwisko, datę wydarzenia oraz podstawowe informacje o statusie społecznym, a ich odczyt dodatkowo utrudnia trudne dziś do rozszyfrowania pismo odręczne.
Stanisław Mędygrał
Pierwsza pewna wzmianka o Stanisławie Mędygrale pochodzi z aktu jego małżeństwa z Elżbietą, sporządzonego 20 listopada 1762 roku w Woli Miedniewskiej (Ryc. 8). Został w nim określony jako laboriosus, czyli „pracowity”, co w ówczesnej praktyce kancelaryjnej wskazuje na jego przynależność do stanu chłopskiego. Nazwisko panieńskie Elżbiety zapisano w akcie niestety w sposób nieczytelny. Być może chodzi o formę Baszczonka lub Barzczonka, którą można ostrożnie wiązać z nazwiskami występującymi w księgach metrykalnych z tego samego okresu, takimi jak: Barszczewicz, Barszczewski, Baszcz lub Baszczewski.

Ryc. 8. Ryc. 8. Akt małżeństwa Stanisława Mędygrała i Elżbiety z 1762 roku, stanowiący część archiwum parafialnego w Wiskitkach. Zapis potwierdza zawarcie małżeństwa po trzech zapowiedziach oraz określa Stanisława jako chłopa-gospodarza i kawalera, a Elżbietę jako pannę. Wśród świadków wymieniono Michała Miastowskiego i Pawła Naleja (źródło: Metryki GenBaza).
Oboje nowożeńcy zawierali w 1762 roku swój pierwszy związek małżeński, na co wskazuje formuła utrq. primi voti. Jeśli jednak dosłownie przyjąć wspomniany wiek zapisany przy zgonie Stanisława, oznaczałoby to, że żenił się dopiero jako człowiek około sześćdziesięcioletni, co wydaje się mało prawdopodobne. Znacznie bardziej przekonujące jest więc założenie, że w chwili ślubu był wyraźnie młodszy niż sugerowałby to późniejszy akt zgonu; być może nawet dwudziestoparoletni. Na obecnym etapie badań pozostaje to jednak jedynie hipotezą.
Z małżeństwa Stanisława i Elżbiety znane są dzieci: Brygida (ur. 1763), Katarzyna (ur. 1765), Paweł Eremita (ur. 1767), Kacper (ur. 1769), Wojciech (ur. 1771), Bartłomiej (ur. 1773) oraz Dionizy Franciszek (ur. 1781). Uwagę zwraca stosunkowo regularny rytm narodzin w latach 1763–1773, po którym następuje wyraźna przerwa aż do roku 1781. Może to sugerować, że między Bartłomiejem a Dionizym przyszły na świat jeszcze inne dzieci. W zachowanym i przejrzanym materiale metrykalnym parafii Wiskitki z tego okresu nie pojawiają się jednak o nich żadne wzmianki. Nie sposób dziś rozstrzygnąć, czy przerwa była rzeczywista, czy też wynika z czynników niewidocznych w zachowanym materiale metrykalnym — na przykład z czasowej zmiany miejsca zamieszkania, przynależności do innej parafii, niepełności zapisów albo błędnego wpisania imienia jednego z rodziców przy chrzcie Dionizego Franciszka. Takie pomyłki nie należały w ówczesnej praktyce kancelaryjnej do wyjątków.

Tab. 5. Zestawienie akt metrykalnych odnoszących się do Stanisława Mędygrała, Elżbiety i ich potomstwa z parafii Wiskitki (opracowanie własne na podstawie Metryki GenBaza).
Z genealogicznego punktu widzenia szczególne znaczenie ma syn Stanisława i Elżbiety — Kacper (Ryc. 9-11). To właśnie przez Kacpra (1769-1836), jego żonę Łucję Wójcik (1770-1811) a następnie przez ich syna Piotra (1808-?) i jego żonę Juliannę Przyjankowską (ok. 1813-?) linia Stanisława i Elżbiety łączy się bezpośrednio z późniejszą genealogią autora artykułu.

Ryc. 9. Akt urodzenia Kacpra Mędygrała z 1769 roku. Zapis zawiera nazwisko jego ojca w zlatynizowanej formie Mendigrau (źródło: Metryki GenBazy).

Ryc. 10. Akt ślubu Kacpra Mędygrała i Łucji Wójcik z 1792 roku. W akcie nazwisko pana młodego zapisano błędnie jako Pietrzak. Być może doszło tu do pomyłki związanej z jednym ze świadków, określonym jedynie jako Mędygrał (źródło: Metryki GenBaza).

Ryc. 11. Akt zgonu Kacpra Mędygrała z 1836 roku. W dokumencie nazwisko zmarłego, a także nazwiska jego rodziców, zapisano już w formie Mendygrał (źródło: Geneteka).
„Drugi” Stanisław Mędygrał
Rekonstrukcję życia Stanisława Mędygrała, a tym samym dziejów rodziny, dodatkowo komplikuje fakt, że w aktach parafii Wiskitki z tego samego okresu pojawia się drugi mężczyzna o tym samym imieniu i nazwisku. Wiele wskazuje na to, że był to inny gospodarz z Woli Miedniewskiej, należący najprawdopodobniej do tego samego rodu, choć reprezentujący zapewne inną linię rodzinną.
Najważniejszym śladem tej osoby jest małżeństwo z Jadwigą Sołtys, zawarte 21 września 1772 roku (Ryc. 12). Oboje nowożeńcy występują w akcie jako wdowcy. Co ciekawe, pan młody został określony jako laboriosus Stanislaus Mędygrał ex advocatia GD Wołyński, co można rozumieć jako chłopa związanego z wójtostwem należącym do — bliżej nieokreślonego — Jaśnie Wielmożnego Wołyńskiego, zapewne w obrębie Woli Miedniewskiej lub jej części pozostającej pod taką jurysdykcją.

Ryc. 12. Akt małżeństwa Stanisława Mędygrała (drugiego) i Jadwigi Sołtys z 1772 roku. Zapis potwierdza zawarcie małżeństwa po trzech zapowiedziach oraz określa Stanisława jako chłopa-gospodarza i kawalera, a Elżbietę jako pannę. Wśród świadków wymieniono Pawła Naleja i Stanisława Bączkiewicza (źródło: Metryki GenBaza).
Biorąc pod uwagę informację o wdowieństwie Stanisława, wydaje się prawdopodobne, że chodzi tu o tego samego mężczyznę, który wcześniej pozostawał w związku z Teresą, zmarłą 12 lipca 1762 roku w wieku około 25 lat (Ryc. 13). Co ciekawe, w akcie zgonu Teresy przy nazwie miejscowości Wola Miedniewska pojawia się określenie „wójtostwo”, co dodatkowo koresponduje z późniejszym zapisem ze ślubu Stanisława i Jadwigi Sołtys. Akt małżeństwa Stanisława i Teresy nie zachował się lub nie został dotąd odnaleziony, ale z tego związku pochodzili zapewne co najmniej Mateusz (ur. 1757), Julianna (ur. 1759) i Szymon (ur. 1760) a być może także Stefan (ur. ok. 1755), choć jego przynależność do tej samej pary rodziców pozostaje mniej pewna. Układ chronologiczny tych narodzin dobrze współgra z hipotezą, że po śmierci Teresy Stanisław zawarł kolejny związek małżeński dopiero w 1772 roku, tym razem z Jadwigą.

Ryc. 13. Akt zgonu Teresy Mędygrał z 1762 roku, dotyczący najprawdopodobniej żony „drugiego” Stanisława Mędygrała. Zapis informuje, że zmarła w wieku około 25 lat, wcześniej przyjąwszy sakramenty, i została pochowana na cmentarzu w Miedniewicach (źródło: Metryki GenBaza).
Dodatkową wskazówkę stanowi akt zgonu z 4 stycznia 1771 roku, odnotowany w Woli Miedniewskiej, dotyczący kobiety o nazwisku Mędygrał, której imię nie zostało wpisane, choć pozostawiono na nie miejsce (Ryc. 14). Nie można wykluczyć, że chodziło o kolejną żonę tego samego Stanisława. Gdyby tak było, „drugi” Stanisław mógł być żonaty co najmniej trzykrotnie: z Teresą, następnie z nieznaną z imienia kobietą, a wreszcie z Jadwigą Sołtys. Nie byłby to zresztą układ niezwykły, ponieważ szybkie, powtórne małżeństwa po śmierci współmałżonka były w XVIII wieku częste i wynikały w głównej mierze z przyczyn praktycznych— potrzeby opieki nad dziećmi, prowadzenia gospodarstwa czy utrzymania ciągłości domowego życia. Na obecnym etapie badań hipotezą roboczą pozostaje przypuszczenie, że między Teresą a Jadwigą Sołtys Stanisław był jeszcze raz żonaty.

Ryc. 14. Akt zgonu kobietyo nazwisku Mędygrał, należącej do stanu chłopskiego, zmarłej w Woli Miedniewskiej w 1771 roku. W zapisie widoczne jest pozostawione miejsce na wpisanie jej imienia. Identyfikacja tej zmarłej jako jednej z żon „drugiego” Stanisława pozostaje jednak wyłącznie hipotezą (źródło: Metryki GenBaza).
Czy możliwe, że obaj Stanisławowie byli jednak jedną i tą samą osobą? Wszystko wskazuje na to, że nie. Najmocniejszym argumentem przeciw takiemu utożsamieniu jest fakt, że Stanisław, który zawarł związek z Jadwigą Sołtys, najprawdopodobniej zmarł 2 marca 1776 roku w wieku około 70 lat (Ryc. 15), podczas gdy w 1781 roku odnotowano narodziny Dionizego Franciszka, syna Stanisława i Elżbiety Mędygrałów. O ile więc nie doszło w akcie chrztu do pomyłki imienia któregoś z rodziców, zmarły kilka lat wcześniej „drugi” Stanisław nie mógł być ojcem tego dziecka.

Ryc. 15. Akt zgonu „drugiego” Stanisława Mędygrała z 1776 roku. Zapis określa go jako chłopa zmarłego w Woli Miedniewskiej w wieku około 70 lat i informuje o pochówku na cmentarzu przyklasztornym w Miedniewicach (źródło: Metryki GenBaza).
Kwestie otwarte
Mimo przedstawionych wyżej ustaleń nie wszystkie problemy identyfikacyjne dają się dziś rozwiązać. Nadal nie ma pewności, którego ze Stanisławów należy rozpoznawać w części aktów, zwłaszcza tam, gdzie występuje on jedynie jako świadek. Dotyczy to m.in. jego obecności przy ślubach z lat 1754, 1766, 1776 i 1791. Można jedynie stwierdzić, że w aktach późniejszych niż 1776 rok nie mogło już chodzić o Stanisława, który zmarł w tym właśnie roku.
Podobnie należy odrzucić hipotezę, jakoby Elżbieta Mędygrał, wdowa, która w 1776 roku wyszła ponownie za mąż (Ryc. 16), była wcześniej żoną Stanisława zmarłego w tym samym roku. Choć szybkie powtórne małżeństwa po śmierci współmałżonka były w XVIII wieku częste, tutaj chronologia wyklucza takie rozwiązanie: wspomniany Stanisław zmarł 2 marca 1776 roku, podczas gdy ślub wdowy odbył się już 20 stycznia tego samego roku. Co ciekawe, jednym ze świadków na ślubie Elżbiety i Wojciecha, którego nazwisko pozostaje nieznane, był Stanisław Mędygrał, choć nie ma pewności, o którego z nosicieli tego imienia i nazwiska chodziło.

Ryc. 16. Akt ślubu z 1776 roku wdowy Elżbiety Mędygrał z Wojciechem, określonym w akcie jako advenam juvenem czyli „przybyszem, młodym mężczyzną”. Jedyną znaną z innych źródeł kobietą o tym imieniu i nazwisku jest żona „pierwszego” Stanisława Mędygrała, jednak identyfikacja tej Elżbiety z nią wydaje się mało prawdopodobna (źródło: Metryki GenBaza).
Osobną kwestią pozostaje problem rzeczywistego wieku Stanisława zmarłego w 1800 roku. Jeśli był on istotnie młodszy, niż sugeruje akt zgonu, być może wiekiem zbliżony do swojej żony Elżbiety, pojawia się inny możliwy scenariusz genealogiczny. W takim układzie „pierwszy” Stanisław mógłby należeć nie do pokolenia najstarszych gospodarzy z pierwszej połowy XVIII wieku, lecz do pokolenia ich dzieci — a nawet być synem „drugiego” Stanisława Mędygrała. Gdyby tak było, Jan, Antoni i być może Stefan mogliby być jego braćmi, a nie dziećmi lub kuzynami. Taki wariant oznaczałby zarazem, że „drugi” Stanisław musiał być żonaty jeszcze przed związkiem z Teresą, która była zbyt młoda, by mogła być matką Antoniego, Jana i samego Stanisława (Ryc. 17).

Ryc. 17. Hipotetyczny układ pokrewieństw najstarszych udokumentowanych męskich przedstawicieli rodu Mędygrałów z Woli Miedniewskiej. Linią przerywaną oznaczono relacje prawdopodobne, lecz niepotwierdzone źródłowo (opracowanie własne).
Na obecnym etapie badań pozostaje to jednak jedynie hipotezą roboczą. Brakuje źródeł, które pozwoliłyby ją bezpośrednio potwierdzić. Najbezpieczniej przyjąć, że w drugiej połowie XVIII wieku w Woli Miedniewskiej żyły co najmniej dwie dorosłe osoby o imieniu Stanisław Mędygrał, należące zapewne do tego samego szerszego rodu, ale reprezentujące odrębne gospodarstwa i prawdopodobnie odrębne gałęzie rodzinne.
Choć wiele pytań pozostaje nadal bez ostatecznej odpowiedzi, już dziś widać wyraźnie, że dzieje Mędygrałów z Woli Miedniewskiej nie były epizodem jednostkowym, lecz fragmentem dłuższej, wielopokoleniowej historii rodziny zakorzenionej w lokalnej społeczności zachodniego Mazowsza.
Post Scriptum
Losy potomków Stanisława i Elżbiety Mędygrałów potoczyły się daleko poza Wolą Miedniewską. Choć to właśnie tam znajdowało się najstarsze uchwytne centrum rodzinnej historii, kolejne pokolenia rodziły się, żyły i umierały także w wielu innych miejscach — m.in. w Elblągu, Gdańsku, Kłodzku, Lipnie, Łodzi, Oświęcimiu, Warszawie, Włocławku, Żyrardowie, a nawet w Kumieciach na Litwie.
Być może w przyszłości uda się jeszcze dokładniej odpowiedzieć na pytanie o najdawniejsze korzenie Mędygrałów. Pomóc w tym mogą zarówno dalsze kwerendy metrykalne, jak i badania genetyczne w linii męskiej, zwłaszcza gdyby udało się nawiązać kontakt z męskimi potomkami Stanisława Mędygrała, być może wciąż mieszkającymi w powiecie żyrardowskim. Ten tekst nie zamyka więc tematu, lecz stanowi zaproszenie do dalszych poszukiwań, kontaktów i wymiany informacji.
Artykuł dedykuję mojej prababce, Stanisławie Dmochowskiej-Wagner z domu Mendygrał (1895-1958), której nie miałem możliwości poznać osobiście, lecz która pozostała obecna w rodzinnej pamięci dzięki opowieściom mojej mamy, jej wnuczki.
marek z. barański
Bibliografia
Akta metrykalne parafii rzymskokatolickiej św. Stanisława BM w Wiskitkach z lat 1754-1922 udostępnione na portalu Metryki GenBaza.
Kowalik-Kaleta, Z. Dacewicz, L., Raszewska-Żurek, B. (2007): Słownik najstarszych nazwisk polskich – pochodzenie językowe nazwisk omówionych w Historii nazwisk polskich, Tom I.
Miedniewice: CUDOWNY wizerunek św. Rodziny zakupiony na… odpuście. Radio Niepokalanów [dostęp: 23.04.2026]
Nazwiska występujące w rejestrze PESEL. Baza danych udostępniona na portalu Otwarte Dane.
Rymut, K. (1991): Nazwiska Polaków. Ossolineum.
Rys historyczny / Sanktuarium Matki Bożej Świętorodzinnej w Miedniewicach. [dostęp: 23.04.2026]
Słownik geograficzny Królestwa Polskiego i innych krajów słowiańskich. Warszawa, nakł. F. Sulimierskiego i W. Walewskiego, 1880-1914.
Staniszewski, P. (?): Rys historyczny / parafia św. Stanisława Biskupa w Wiskitkach. [dostęp: 23.04.2026]
Topograficzna Karta Królestwa Polskiego wyd. w r. 1843 z datą 1839 […]. Oprac. przez Kwatermistrzostwo Generalne W. P. w l. 1822-1831, wykończona przez ros. Korpus Topografów pod kier. gen. Richtera w l. 1832-1843
Woźniak, E. (2016): Socjologiczne aspekty zmiany nazwisk w okresie międzywojennym. Onomastica 60